ID EN
  • About Us
    • Company Profile
    • Vision & Mission
    • Organization Structure
    • Management Profile
    • Certifications and Awards
    • Supporting Profession
  • Solutions
    • Tower and Network
    • Internet And Communication Data
  • Investor
    • Share Information             
    • Financial Highlight
    • General Meeting of Shareholders
    • Prospectus                  >
      • IPO
      • 2020 Bonds Phase 1
      • Phase I of 2022 Bali Towerindo Sentra Sustainable Sukuk Ijarah I
      • Sustainable Sukuk Ijarah I Bali Towerindo Sentra Phase II 2023
      • Sustainable Sukuk Ijarah I Bali Towerindo Sentra Phase III 2025
    • Financial Reports
    • Annual Reports
    • Sustainability Reports
  • Corporate Governance
    • Audit Commitee Charter
    • Corporate Secretary
    • Internal Audit Unit
    • Risk Management Policy
    • Violation Reporting System Mechanism Policy
    • Anti Corruption policy
    • Vendor Selection And Policy
    • Nomination and Remuneration Function
    • Social and Environmental Policy
    • Information Security Management System Implementation
    • Code of Ethics
    • Occupational Health and Safety Management System
  • Media
    • Announcement
    • News
    • Press Release
  • CSR
  • Career
  • Contact
  • Partner
  • K3 Guide

About Us

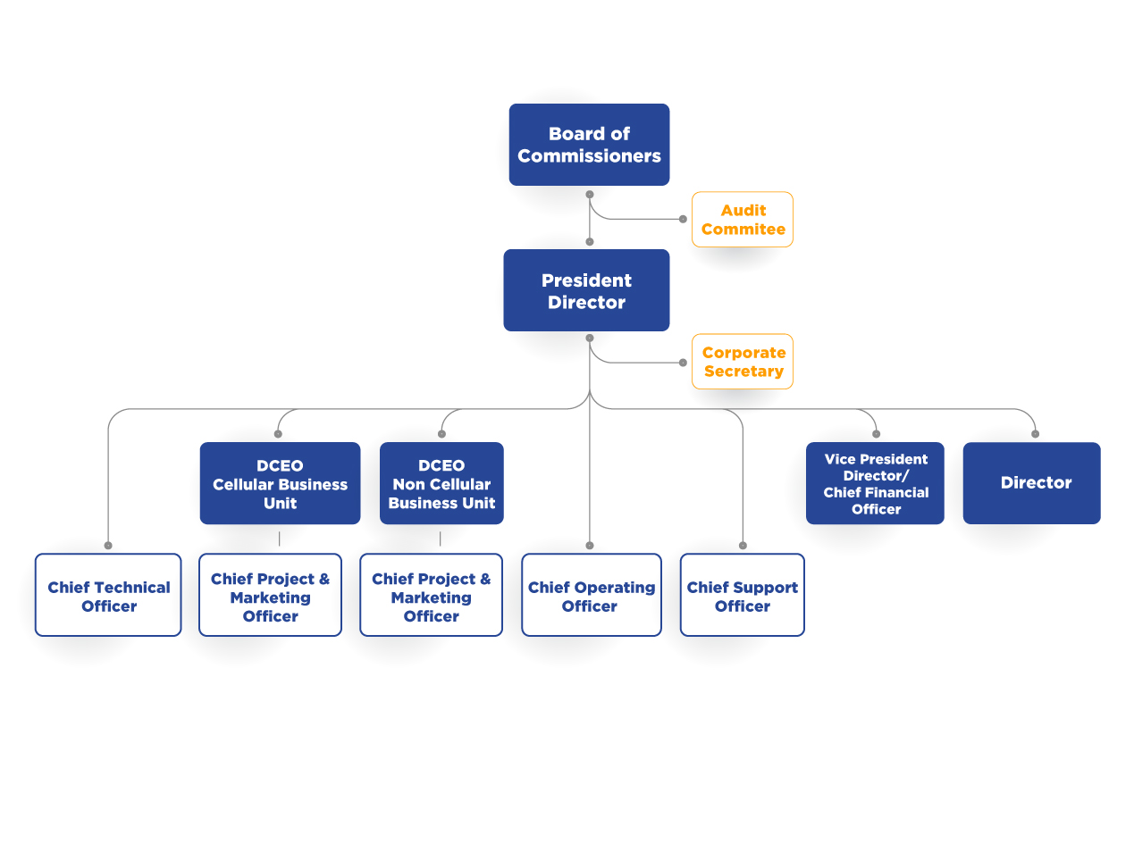
  • » Organization Structure

Organization Structure

Copyright © 2026 Balitower. All rights reserved.